You can configure every phone number separately and let it have it’s own set of customizations.
- Click on Admin > Channels > Phone.
- The numbers you have already purchased will be listed.
- Click on the Edit button next to the number to customize it.
General settings
Under the Settings tab, you can change the basic settings of the number selected.
Record calls

- You can choose to record all the calls to and from this number (Make sure your customers know that you are recording their calls).
- Your call recording can be made visible only to agents or both customers and agents.
- When you convert recordings incoming and outgoing calls, that are visible to customers and agents, into tickets, the ticket description will have the recording.

- If it's visible only to agents, the ticket will contain only the description the agents give before converting the call to a ticket. The actual recording will be added as a private note which cannot be seen by the customer.
- When you convert recordings incoming and outgoing calls, that are visible to customers and agents, into tickets, the ticket description will have the recording.

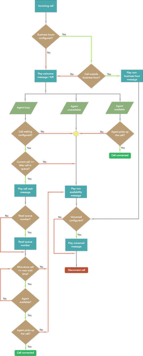
Phone numbers and Business hours

- You can choose whether to want to accept calls only during business hours or the whole 24 hours.
- You could configure different phone numbers you purchased to accept calls at different Business hours. And you could set up a hotline to receive urgent calls 24X7.
- If you choose not to take calls during non-business hours, select “no” in the toggle.
- Select the business hours when this number has to operate from the dropdown that appears.

- Call All Agents: The call notification is sent to all agents in the group. The first agent to answer the call is connected to the customer.
- Call Idle Agent First: The call notification is sent to the agent in the group who has been idle the longest. If that agent does not answer, the call is routed to the second idlest agent, and so on.
Max calls in the queue and Call wait time

- Max calls in the queue lets you choose how many customers should be waiting in that line at any point of time.
- Call wait time lets you choose the max time till which you want your customers to wait on the call.
- You can switch on the voicemail optionbelow so your callers can press * to reach your voicemail at any point when they wait. Make sure that you tell them about that option in the wait message you configure.
- Please note that the voicemail message has to be more than 7 seconds for the message to be recorded and converted into a ticket.

- If the number of callers exceed the limit you specify, or if the waiting time is exceeded, your callers will hear a non-availability message that you configure.
You can configure the various messages to be played to your callers. These messages can be configured in the following ways.
- Click on the mic icon and record directly.
- Click on the cloud icon and upload an existing audio file.
- Click on the abc icon to use the text-to-speech feature and type the message to be played to your customers.
Assigning numbers to groups
You can assign phone numbers to a particular group (or groups) and control who makes outbound calls using that number. For example, you can assign the number used for sales calls to the sales group so that agents in support group don't make calls from the sales number.


This tutorial video will help you set up your phone support channel on Freshdesk:
Was this article helpful?
That’s Great!
Thank you for your feedback
Sorry! We couldn't be helpful
Thank you for your feedback
Feedback sent
We appreciate your effort and will try to fix the article